Pievienot darbus Atzīmētie0
Darbs ir veiksmīgi atzīmēts!

Atzīmētie darbi

Skatītie0

Skatītie darbi

Grozs0
Darbs ir sekmīgi pievienots grozam!

Grozs

Reģistrēties

interneta bibliotēka
Atlants.lv bibliotēka
Akcijas un īpašie piedāvājumi 2 Atvērt
4,49 € Ielikt grozā
Gribi lētāk?
Identifikators:670778
 
Vērtējums:
Publicēts: 17.05.2010.
Valoda: Latviešu
Līmenis: Augstskolas
Literatūras saraksts: Nav
Atsauces: Nav
SatursAizvērt
Nr. Sadaļas nosaukums  Lpp.
  Darbības sfēra    4
  Saistītie dokumenti    6
  Funkcionālas Prasības    7
  Nefunkcionālās prasības    13
  Kvalifikācijas nodrošinājumi    17
  Prasību trasējamība    18
  Piezīmes    19
A.  Lietošanas gadījumu diagramma    20
B.  Lietošanas gadījumu apraksts    21
C.  Konceptuālo klašu diagramma    24
D.  Klašu diagramma, objektu modelis    25
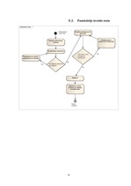
E.  Aktivitāšu diagramma    26
F.  Secību un sadarbības diagrammas    28
G.  Programmatūras lietotāja pieteikums – apliecinājums    29
Darba fragmentsAizvērt

Sistēma „Testu reģistrs” sastāv no galvenajām formām:
gf1 – Galvenais ekrāns;
f1 – Jautājumu saraksta ekrāns;
f2 – Jautājuma apskates, labošanas un pievienošanas ekrāns;
f3 – Testu saraksta ekrāns;
f4 – Testa apskates, labošanas un pievienošanas ekrāns;
un papildformām:
pf1 – Ielogošanās ekrāns;
pf2 – Testa drukājamās sagataves ekrāns;
pf3 – Testa atbilžu ekrāns;
pf4 – Priekšmetu pārvaldības ekrāns.
Sistēmas moduļu identifikācija:
m1 – Datubāzes atbalsts;
m2 – Autentifikācija;
m3 – Drukāšana.

Katra iterācija ir viena darba nedēļa jeb 40 darbastundas. Sistēma tiks izstrādāta 3 relīzēs, katrā relīzē 3 iterācijās, bet sākot ar vīzijas iterāciju:
Vīzijas iterācija – tiek izstrādāts programmas pamata izskats un demonstrēts klientam, lai vienotos par iespējamām izmaiņām lietojamībā;
1. relīze – tiek izstrādāta programmas pamata funkcionalitāte, datu apstrādes līmenis;
2. relīze – programma tiek aprīkota ar autentifikācijas moduli un visām papildformām;
3. relīze – tiek izstrādāts printēšanas atbalsts, veikta testēšana un kļūdu labošana.
Versiju identificējums:
0.1.1 – vīzijas iterācija – gf1, f1, f2, f3 un f4 galveno elementu izveide.…

Autora komentārsAtvērt
Parādīt vairāk līdzīgos ...

Atlants

Izvēlies autorizēšanās veidu

E-pasts + parole

E-pasts + parole

Norādīta nepareiza e-pasta adrese vai parole!
Ienākt

Aizmirsi paroli?

Draugiem.pase
Facebook

Neesi reģistrējies?

Reģistrējies un saņem bez maksas!

Lai saņemtu bezmaksas darbus no Atlants.lv, ir nepieciešams reģistrēties. Tas ir vienkārši un aizņems vien dažas sekundes.

Ja Tu jau esi reģistrējies, vari vienkārši un varēsi saņemt bezmaksas darbus.

Atcelt Reģistrēties