-
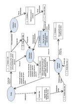
Datu plūsmas diagramma un informācijas plūsmas diagramma internetveikalam
Darbu komplekts:
IZDEVĪGI pirkt komplektā ➞ ietaupīsi −3,98 €
- Datu plūsmas diagramma un informācijas plūsmas diagramma internetveikalam
- Drošības un disciplīnas noteikumi
- Koncepcijas dokuments
Materiālu komplekts Nr. 1320304


